请百度搜索广州美协官网,美容美发找到我们!

全国服务热线:

13668987693
2020年化妆品行业的新规盘点-资讯发布

协会动态

2020年化妆品行业的新规盘点

2020-12-28    浏览次数:546    




2020年是行业格局重塑的一年,也是行业监管革新的一年。
 
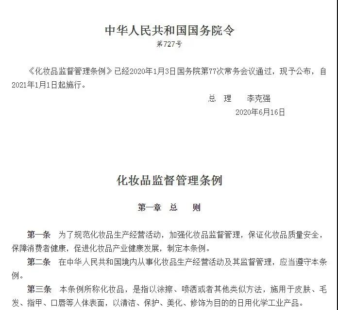
2020年刚跨年不出三日,行业监管就迎来喜讯,历时五年,国务院终于审议通过被誉为化妆品行业“基本法”的《化妆品监督管理条例(草案)》。
 
6月29日,行业“新规”《化妆品监督管理条例》(下称“新《条例》”)由国务院正式公布,并将于2021年1月1日起施行,同时废止1990年1月1日起施行的《化妆品卫生监督条例》。


新《条例》规定了化妆品的功效宣称应当有充分的科学依据,换句话说,品牌不能再空口宣称产品有什么功效,要拿出相应的“证据”来佐证。产品宣传规范化,不仅能为行业营造一个良好的营销环境,也能促使行业向更良好的方向发展。
 

01

新《条例》相关配套政策


继新《条例》正式发布之后,近半年的时间内,我国也陆续发布了十多套相关配套政策密集征求意见,辅助新《条例》的实施,对化妆品市场进行全方位的监督和管理。比如:
 
7月21日,国家药品监督管理局发布《化妆品注册管理办法(征求意见稿)》和《化妆品生产经营监督管理办法(征求意见稿)》,并向社会公开征求意见,两者均拟以市场监管总局部门规章对外发布。
 


前者进一步明确化妆品及其新原料的注册备案管理工作程序和要求,后者则对《化妆品监督管理条例》中化妆品生产、经营监管的各项要求及其法律责任作出规定和细化。
 
7月29日,国家药监局化妆品监管司发布了《化妆品安全评估技术导则(征求意见稿)》和《化妆品分类规则和分类目录(征求意见稿)》;
 
8月28日,《化妆品注册与备案资料规范》(征求意见稿)和《化妆品新原料注册与备案资料规范》(征求意见稿)公开征求意见;
 
9月21日,国家药监局化妆品监管司发布《化妆品标签管理办法(征求意见稿)》,对于化妆品包装上的标签设计进行规定和要求;
 
9月28日,国家药监局综合司发布《化妆品生产质量管理规范(征求意见稿)》《化妆品不良反应监测管理办法(征求意见稿)》和《化妆品抽样检验管理规范(征求意见稿)》;
 
11月5日,国家药监局网站发布《化妆品注册备案资料规范》(征求意见稿)、《化妆品新原料注册和备案资料规范》(征求意见稿)和《化妆品功效宣称评价规范》(征求意见稿);
 
11月13日,国家药品监督管理局发布《牙膏监督管理办法(征求意见稿)》。

在消费快速升级和行业加速洗牌的大背景下,面对即将实施的“最严”行业新规,明年的美业翘楚们又将如何落子?

02

新增化妆品原料


12月2日,国家药监局发布公告称,“月桂酰精氨酸HCl、甲氧基 PEG-23 甲基丙烯酸酯/甘油二异硬脂酸酯甲基丙烯酸酯共聚物、磷酰基寡糖钙、硬脂醇聚醚-200等4个原料符合有关化妆品新原料的技术审评要求,拟批准其作为化妆品原料使用”,并向社会公开征求意见,要求在12月10日前提交反馈。
 


有行业人士表示,国家药监局此举很大程度上是为了配合《化妆品监管条例》(下称新条例)的落地,并传递出“逐渐放开新原料备案“的积极信号,预示着化妆品市场的监管以及化妆品企业的研发即将迎来划时代的变革。
 

03

电商运营环境的日益规范


在“双循环”的大背景下,尤其是疫情防控常态化情势下,电商也逐渐成为化妆品行业的重要渠道。而今年除了行业监管释放积极信号,电商的运营环境也日渐规范。
 
10月20日,国家市场监管总局公布了《网络交易监督管理办法(征求意见稿)》,向社会公开征求意见,进一步规范网络交易活动,将网络直播带货等网络交易新业态纳入监管范围,明确禁止 “刷单”、“删差评”、“虚构现货”等行为。
 
11月10日,为预防和制止平台经济领域垄断行为,市场监管总局发布《关于平台经济领域的反垄断指南》征求意见稿,进一步引导平台经济领域经营者依法合规经营,促进线上经济持续健康发展。
 


新规的发布与实施不仅鼓励行业创新,解决了行业吐槽已久的新原料问题,同时也正视化妆品的功效性认同和管理问题,明确经营主体的质量安全责任,加大对违法行为的惩处力度,保证产品安全。
 

行业环境是企业生存发展的土壤,和谐、良好的行业环境,才是促使企业稳健、快速发展的肥沃土壤。各个企业自觉、自律按规则经营,在合法合规的前提下经营,才能成就行业的繁荣,最终实现各方共赢!